Beranda
Profil
Sambutan
Profil Puskemas
Visi & Misi
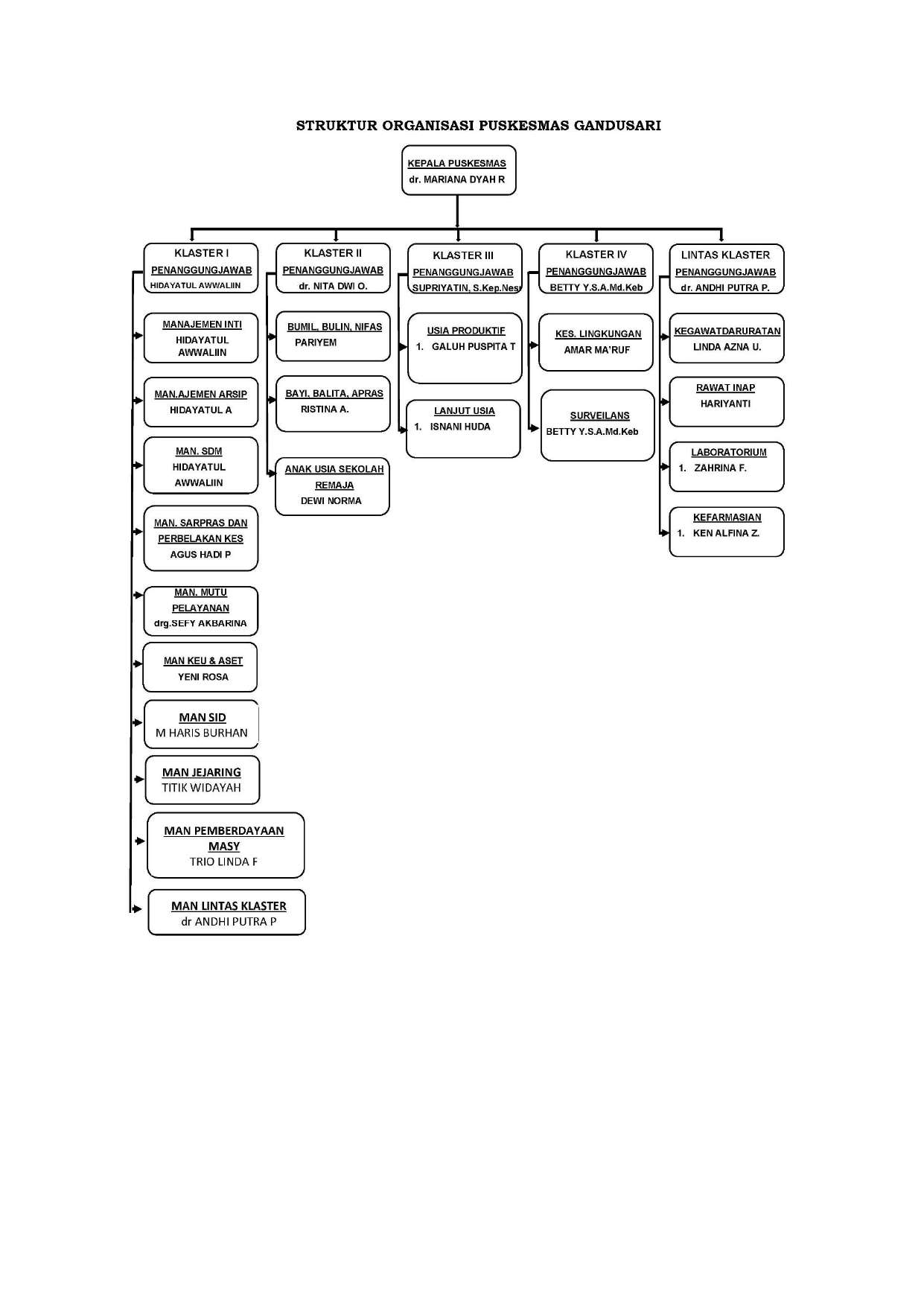
Struktur Organisasi
Informasi
Berita
Pengumuman
Agenda
Galeri
Berkas
Alur Pelayanan
Unduhan
Album Kegiatan
Kontak
Isi SKM
Login SKM
Struktur Organisasi Puskesmas
Susunan Kepegawaian dan Struktur Organisasi Puskesmas